Open-Source Registrar Development Continuity
Proposal Overview
Currently, there is no automated registrar available for judgements on the Kusama People parachain. To enable the People chain to launch on Polkadot and migrate identities from the Hermit relay, we propose developing the necessary steps on the W3F registrar backend and making it open-source for all registrars. We are seeking funding to continue the development and maintenance of these open-source registrar tools, which are essential for the ecosystem. This includes reworking the existing tools, polkadot-registrar-watcher and polkadot-registrar-challenger, to integrate with the Polkadot-People parachain for judgements and identities.
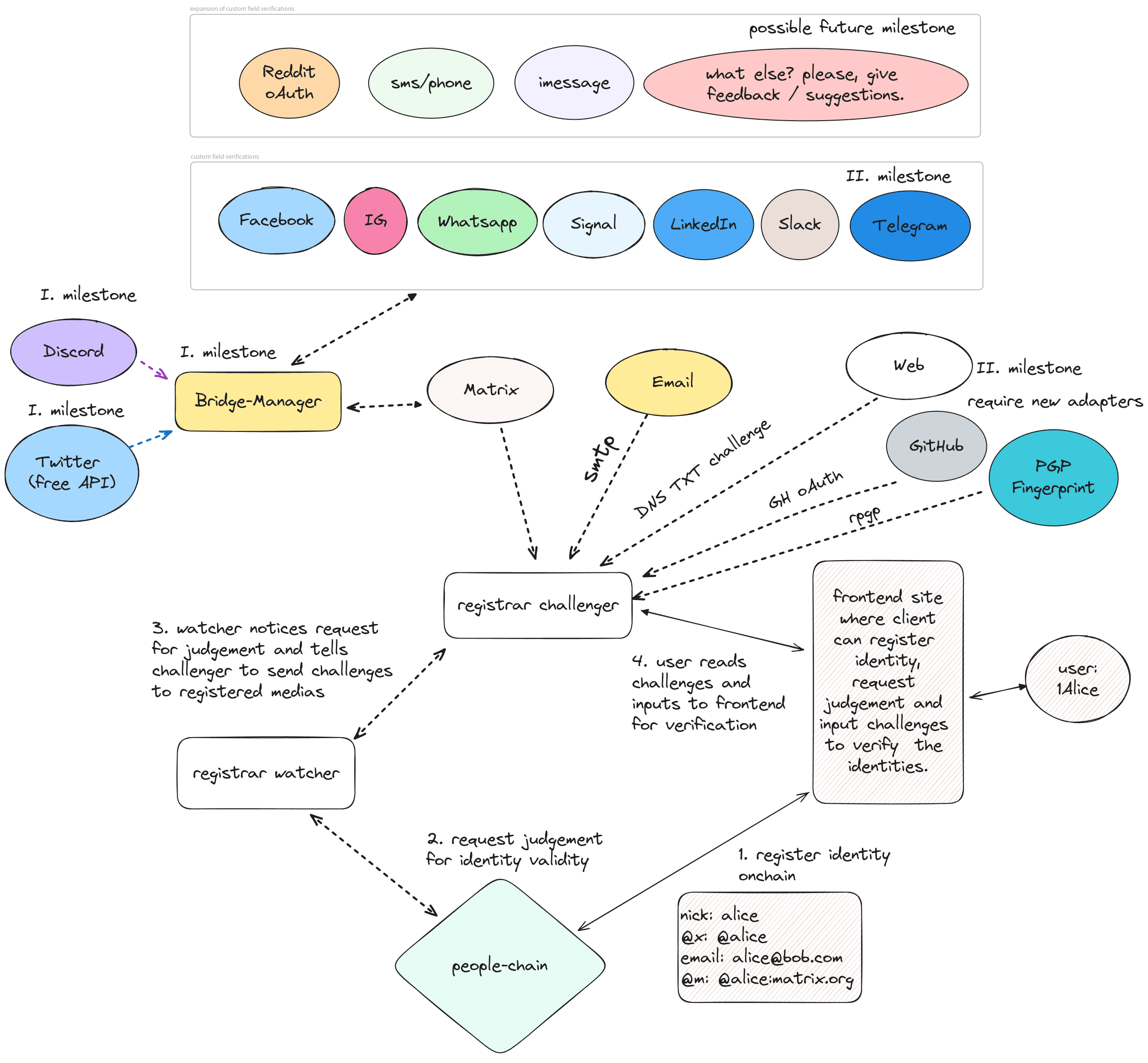
Additionally, we propose building a pathway to enable a much broader adoption of media verification through the bridge-manager to matrix. This will allow verification of wide variety of social medias with minimal maintenance burden. To note out that social media verification will enable 601 - Agents Program to measure done PoW in social media back to SS58 accounts/onchain identities.
Key Objectives
-
Maintain and Enhance polkadot-registrar-watcher:
- Ensure compatibility with the upcoming Polkadot People's system parachain.
- Rework watcher to use subxt for improved maintainability and long-term support.
-
Maintain and Enhance polkadot-registrar-challenger:
- Fork and enhance the repository for broader usability (forkable backend for all registrars).
- Integrate Beeper/Bridge-Manager for Puppeteer bridging of Twitter/Discord/Email DM verifications into Matrix (avoiding the expensive Twitter API). This will allow future verification of Telegram,
Funding Request
We propose hiring one full-stack developer, Dan, and one part-time developer, Tommi. The project requires:
1.5 Full-Time Equivalents (FTE) for a period of 4 weeks:
- Tommi: Over 10 years of experience.
- Dan: Over 20 years of experience.
- Estimated rate: $80 per hour.
- Total budget: $19,200 (1.5 FTE * 4 weeks * 40 hours per week * $80 per hour).
Based on the DOT rate of 7.223 as of 2024-05-27, the final amount in DOT considering a 3% slippage/conversion is calculated as follows:
Slippage/Conversion 3%: $19200 * 0.03 = $576
Final Payment USD: $19200 + $576 = $19776
Final Amount in DOT: $19776 / 7.223 ≈ 2737.92 DOT
Milestones
This proposal seeks funding for the initial milestone, focusing on creating a Minimum Viable Product (MVP). Totaling 240 development hours:
Milestone 1: Transition to people-chain and twitter Integration over matrix (240 hours)
| Task | Estimated Hours | Description |
|---|---|---|
| Initial Setup and Environment Preparation | 30 hours | Fork and clone the polkadot-registrar-watcher and polkadot-registrar-challenger repositories. Set up development environments and necessary dependencies for polkadot-api or subxt. Set up bridge-manager to receive DMs in a secure fashion over an end-to-end encrypted bridge. |
Enhance polkadot-registrar-watcher | 70 hours | Integrate the watcher with the Kusama-People system parachain. Choose between polkadot-api and subxt for subscribing to the people chain state. Implement basic functionality to monitor judgements and identities. Test and verify the watcher's compatibility and functionality. |
Enhance polkadot-registrar-challenger | 80 hours | Integrate Beeper/Bridge-Manager to be used in verification. Test and verify the challenger's basic functionality. |
| Create Reference UI Implementation | 40 hours | Develop a basic registrar UI in SolidJS for new identity creation and automated verification with challenges. |
| Documentation and Initial Testing | 20 hours | Write initial documentation for the tools. Conduct basic testing and gather feedback for improvements. Add support for nicknames. |
Milestone 2: Expansion of adapters (340 hours)
| Task | Estimated Hours | Description |
|---|---|---|
| DNS TXT Checker Implementation | 40 hours | Implement a DNS TXT checker for automated web field verification. |
| Discord Challenge Verification | 20 hours | Implement Discord challenge verification through Bridge-Manager. |
| Custom Field Implementation | 140 hours | Implement custom field verification for Facebook, Instagram, WhatsApp, Signal, LinkedIn, Slack, and Telegram challenges through Bridge-Manager. |
| PGP Fingerprint Verification | 60 hours | Integrate PGP fingerprint verification using the rpgp Rust library. |
| Frontend Implementation | 80 hours | Enhance the frontend UI to support the new challenge methods and ensure a seamless user experience. |
Possible future 3. milestone
| Task | Estimated Hours | Description |
|---|---|---|
| Reddit verifications | 40 hours | Custom Field verification for Reddit creating adapter for their DM API |
| "Registrar for Registrars" | 60 hours | Develop an easy-to-use form for submitting registrar applications to OpenGov, simplifying the current complex process. will allows easy submission to create a governance proposal to register new registrar on Polkadot without knowledge of XCM/weights/people-pallet extrinsics/etc. |
Cost Savings through Puppeteering with Beeper/Bridge-Manager
One of the significant advantages of our approach is the integration of Beeper/Bridge-Manager to handle direct message verifications via Matrix. By using Puppeteer to bridge Twitter, Discord, and Email DMs into Matrix, we decrease the maintenance scope and can avoid the extremely costly Twitter API v2, which can run up to $5,000 per month. This puppeteering method allows us to automate DM verifications without incurring such high costs, making our solution more sustainable and cost-effective for the community. Additionally bridge-manager allows us to add verification of Instagram, Facebook, WhatsApp, Telegram, LinkedIn etc. through direct messages.
Support and Licensing
While the code will be released under the MIT 2.0 license, we do not provide free support. For those registrars requiring assistance, we offer consultation services at paid rate. This ensures that our team can focus on continuous improvement and maintenance while providing professional support as needed.
Background
The polkadot-registrar-challenger and polkadot-registrar-watcher projects were initially developed by the Web3 Foundation as an automated registrar service for Polkadot on-chain identities. However, this project has been decommissioned and is no longer updated, leaving the ecosystem without a functional automated registrar. This has held back the release of the Kusama-People chain on Polkadot. Our proposal aims to revive and enhance this service to support the broader adoption and usability of on-chain identity verification.
Why Rotko Networks(AS142108)?
We are heavily invested in the success of the People’s chain. One of the main motivations for us becoming a SEA infra provider was the shared vision of delivering a global low latency public DNS service that supports resolving names issued at Polkadot. We believe that with careful design, the identity pallet and People’s chain has the potential to become the internet native naming service to manage gTLD domains. Additionally we have already obtained ipv4/24 and ipv6/48 ranges for upcoming anycast service to provide global routing for web3 needs.
Team and Experience
- Ecosystem validator for around ~4 years.
- Full-stack developer with over 10 years of experience.
- IBP infra builder for South East Asia at Rotko Networks.
- devops/programming @ Rome Blockchain Labs: benqi, moonwell, sceptre, etc..
- GitHub: hitchhooker
Dan:
- Over 20 years of programming experience.
- Expertise in Rust and functional programming.
- Passion for demoscene music & writing drum machines.
- GitHub: d-r
Team Code Repositories
- Unlabored - Proxmox Ansible infrastructure for blockchains
- snitch - Prometheus watchdog alerts to Pushover
- genpeerid - Generate peerid from secret_ed25519
- bootnode/endpoint monitoring
- wenbeefy dashboard
- polka.run - polkavm disassembler GUI(MVP/discontinued until upstream stable)
- polkavm example game-of-life(host/guest)
Work Repositories for proposal
- w3reg.org - SolidJS reference UI
- polkadot-registrar-watcher
- polkadot-registrar-challenger
- bridge-manager
Thank you for considering our proposal.
Comments (5)
Requested
Proposal Passed
Summary
0%
Aye
0%
Nay
Aye (70)0.0 DOT
Support0.0 DOT
Nay (5)0.0 DOT

Looks like AI summary picked up just Kusama related work here, but we are going to support also Paseo and Polkadot once the chains are ready to be deployed and transitioned. Note out that lack of functioning registrars is one of the factors holding back in transition to People's chain on Polkadot.
ChaosDAO would like to provide the following feedback from our community. We offer this feedback voluntarily in the spirit of OpenGov, in order to help teams improve their proposals so we can all build the network together.
Some members stated that more registrars are definitely needed.
ChaosDAO members highlighted the major importance of on-chain identities.
Members originally pointed out that this request seemed to be Kusama-focused, but after the proponent appeared on AAG to explain the referendum in more detail, these concerns were alleviated resulting in a few members changing to AYE.
Other ChaosDAO members found the request quite reasonable.
ChaosDAO votes as a collective based on the results of our anonymous internal voting procedures. Our members are not required to provide any feedback about why they have voted in a particular direction. Similarly, to respect our members' right to anonymity, we will not be sharing names of individuals who have chosen to voluntarily provide feedback. You can find out more about how we vote and how to get in contact with us here: https://x.com/ChaosDAO/status/1762986093316587995